Просмотры:0 Автор:Pедактор сайта Время публикации: 2021-08-11 Происхождение:Работает

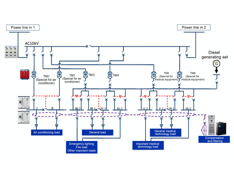
Решение для больничной системы распределения электроэнергии Zhegui Electric сочетает в себе классификацию нагрузки больницы, систему электроснабжения, систему аварийного электроснабжения, систему освещения и специальные медицинские помещения с учетом требований к качеству электроэнергии, чтобы обеспечить полную, высокую надежность и высокую безопасность больничной системы распределения электроэнергии. Решения для систем распределения электроэнергии.
Больничное место для точных инструментов
Учитывая особенности системы распределения электроэнергии больницы, наша компания разработала систему распределения электроэнергии высокой надежности и безопасности. Для распределительных шкафов распределения мощности среднего и низкого напряжения можно выбрать авторизованные шкафы Schneider или Siemens; высоконадежные распределительные коробки с двойным питанием можно выбрать для специальных медицинских помещений, таких как операционные и т. д.; их можно использовать для прецизионного медицинского оборудования, где требования к качеству электроэнергии особенно высоки. Настенное активное фильтрующее устройство с идеальной функцией фильтрации экономит место, а также удобно для последующей трансформации и расширения.
Особенности и преимущества
1. Высокая надежность, высокая безопасность и высокая координация.
Предоставляем полные комплекты распределительного оборудования, авторизованные Siemens и Schneider, для обеспечения высокой надежности, высокой безопасности и высокой координации системы электроснабжения.
2. Идеальное качество электроэнергии
Обеспечьте активное фильтрующее устройство и двойную распределительную коробку для обеспечения устойчивости и безопасности электропитания для специальных медицинских мест и прецизионных инструментов.
KYN28, MNS, устройство фильтра активной мощности
ХХХХХХ
Copyright © Zhejiang Zhegui Electric Co., Ltd. is founded in Zhejiang, China. Карта сайта